7 tips for interview success
Getting to the interview stage of the Chevening application process is a significant achievement. What can you do now in preparation for acing the interview?
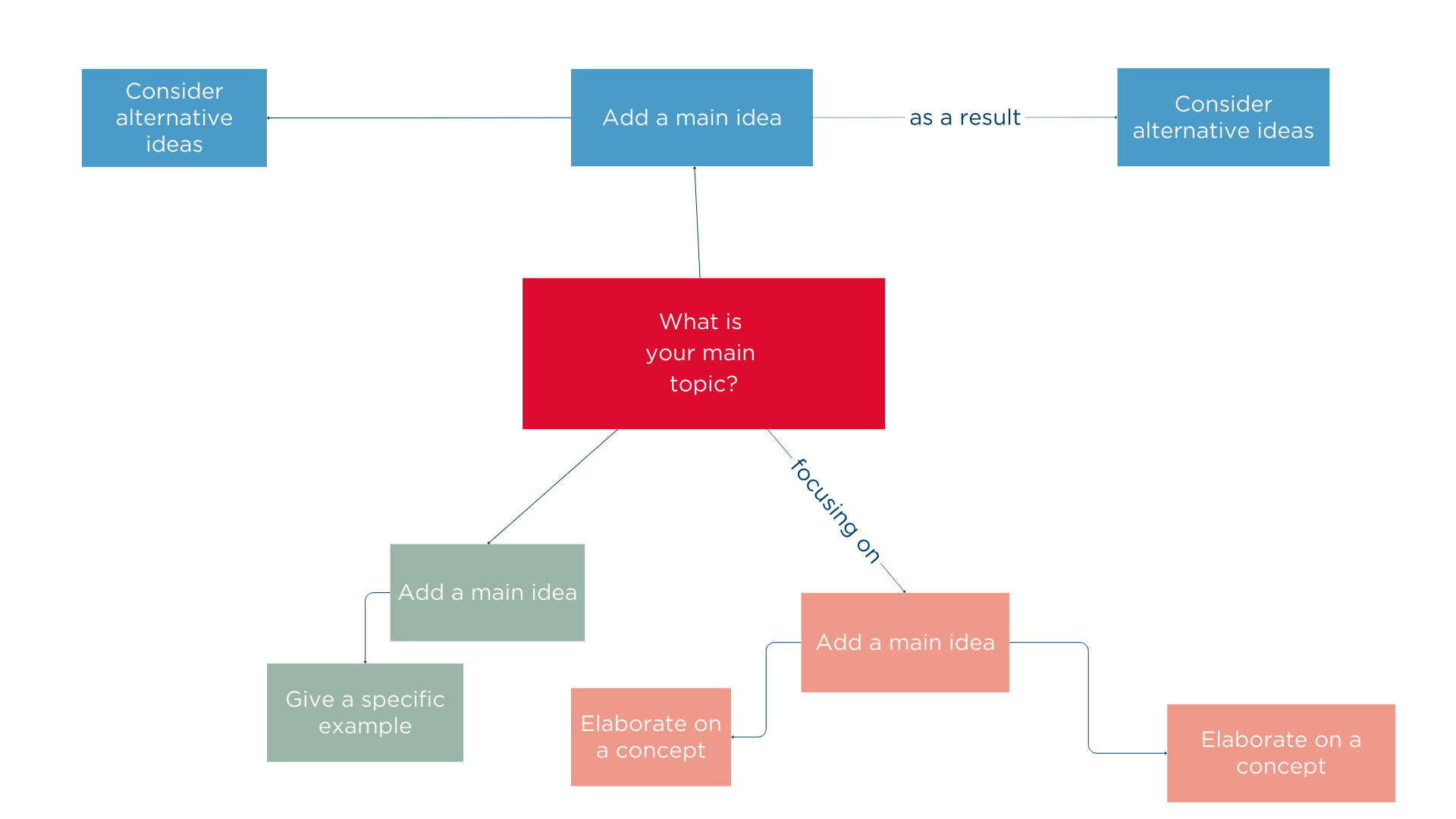
Raka shares the importance of mind maps and manifestation to increase your chances of success with his first-hand experience and advice.
Based on my own experience, here are three practical tips that I used during my Chevening interview. I hope they can help calm your nerves and sharpen your preparation too.
Instead of memorising scripted answers for specific questions (which you might forget anyway, especially if the panel asks something unexpected), try using mind maps.
A mind map helps you see the connections between your experiences, goals, leadership examples, and impact. This way, no matter where the interviewer starts, you always have a mental ‘connector’ between ideas. You can confidently link their question back to the key messages you want to deliver and steer the conversation toward your main story. Think of it as knowing the route, not memorising every single sentence.

Go into the interview with the mindset that you are already a Chevening scholar.
When talking about impact, don’t limit yourself to what you will do after finishing your studies. Start thinking about what you can already initiate from now. Instead of only saying, ‘When I return to my home country…’, consider what you can begin as a Chevening Scholar arriving in the UK, whether it’s building networks, starting collaborations, or contributing to ongoing initiatives.
This shows proactiveness, confidence, and a strong sense of ownership over the scholarship.
From my experience, the Chevening interview is actually a very open and safe conversation. It’s not meant to trap you; it’s an opportunity for the panel to genuinely get to know you.
Be yourself. Be honest. Be optimistic.
Imagine it like being asked, ‘What do you want to be when you grow up?’ – but as an adult with real experiences. Dream big but also explain clearly how you plan to get there, step by step. Don’t limit your aspirations out of fear of sounding unrealistic. Chevening values clarity of vision just as much as ambition.

Getting to the interview stage of the Chevening application process is a significant achievement. What can you do now in preparation for acing the interview?
From showing authenticity to giving specific examples, here are five things Chevening interviewers will be looking for.
Have a Chevening interview coming up? Here are some common mistakes to avoid.